オーナー様必見、非住宅も補助対象へ拡大|八鹿アルミ 福知山店|福知山市
2026年3月3日
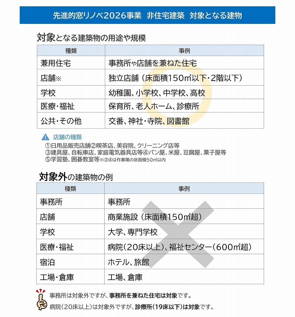
事業用建物の断熱改修にも補助金活用のチャンス!
これまで住宅が中心だった窓リフォームの補助制度ですが、
2026年は非住宅建築も対象に加わりました。

店舗や診療所など、事業用建物の窓改修にも補助金が活用できます。
オーナー様にとっては、建物の性能向上とコスト削減を同時に目指せる大きなチャンスです。
なぜ“窓”が重要なのか?
建物の中で、熱の出入りが最も大きいのが窓です。
夏は外の熱気が入り込み、
冬は室内の暖気が逃げていきます。
窓の断熱性能を高めることで、
・冷暖房効率の向上
・光熱費の削減
・結露の軽減
・テナント満足度の向上
といった効果が期待できます。
まずは対象条件の確認を
補助金には対象製品や性能基準、申請条件があります。
「うちの物件は対象になる?」
「いくらくらい補助が出るの?」
そんな疑問も、お気軽にご相談ください。
窓専門店として、現地確認から補助金申請サポートまで対応いたします。
八鹿アルミではご相談から現地調査、お見積りまで無料となっております🌟
お問い合わせはLINEが便利です🙆
HP・お電話からも受け付けております😌🌱
お気軽にお問い合わせください
- お電話でのお問い合わせ
(営業時間内での受付) -
079-662-3110
- メールでのお問い合わせ
(24時間受付中) -
お問い合わせ
無料相談フォーム
営業時間
9:00~17:00
定休日
日曜日 祝日 第2・4土曜日 年末年始
京都府福知山市問屋町8-3





